每年11月14日是联合国糖尿病日,今年我们聚焦一个被忽视的“视力杀手”——糖尿病视网膜病变(简称“糖网”)。国际糖尿病联盟(IDF)与国际防盲协会(IAPB)的联合报告显示,糖网已成为全球工作年龄人群失明的首要原因,但95%的视力损伤可通过早期干预避免[1]。今天,让我们一起揭开这个“无声小偷”的面纱,守护清晰“视”界!
一、数据揭示:警惕糖网病偷走你的视力
作为糖尿病最常见的微血管并发症之一,糖网病是由于长期高血糖损伤视网膜血管所致。以下数据值得每一位糖友警惕:
根据2021年国际糖尿病联盟(IDF)统计,我国糖尿病人群数量居世界第一,患者数量超过1.4亿,是全球糖尿病患者人数最多的国家。研究表明,大约每3名糖尿病患者中就有1名糖网病患者[1]。
早期无症状,晚期难逆转:糖网病早期可能毫无察觉,一旦出现视力模糊、黑影遮挡等症状,往往已进展至中晚期,错过最佳治疗时机。
二、两大“法宝”,远离糖网威胁
面对糖网病,我们并非无能为力。掌握以下“护眼神器”,就能主动出击,守住光明:
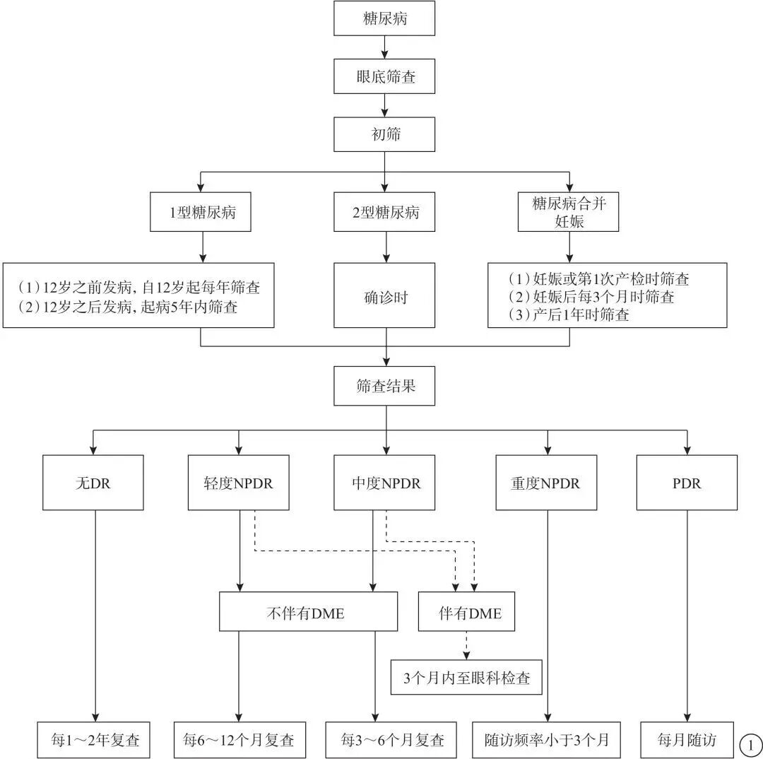
查什么?
散瞳眼底检查:医生通过散瞳能清晰观察视网膜全貌,是诊断糖网病的“黄金手段”。
何时查?

划重点:糖网病早期无症状,筛查是唯一能发现它的方法!
糖网病的进展与血糖、血压、血脂密切相关,三者齐抓才能筑牢防线:
三、记住这个公式:守护视力=筛查+控标
患上糖尿病或许无法选择,但我们可以通过行动改写结局:
年度眼底检查 + 血糖/血压/血脂综合管理 = 清晰未来
联合国糖尿病日,让我们一起行动:
糖友们,立即检查自己的眼底筛查记录,按医生建议定期复查;
家属们,提醒身边的糖友“控糖+护眼”两不误;
全社会,关注糖尿病患者的眼健康,让“早筛查、早干预”成为共识。
别让糖尿病偷走你的视力!转发这份指南,让更多人看见希望,守护光明!
医学科普仅供参考,不作为诊断治疗依据!
内容来源:
【1】我国糖尿病视网膜病变临床诊疗指南(2022年)
图片来源:摄图网、《我国糖尿病视网膜病变临床诊疗指南(2022年)》截图
